设为首页
/
添加收藏
/
返回首页
首页
新闻中心
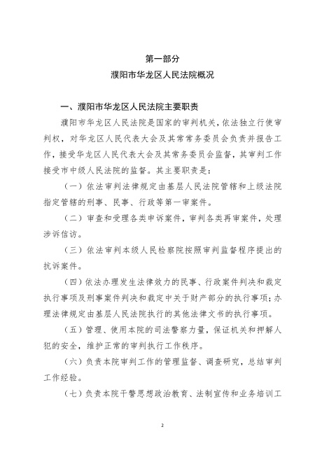
法院简介
审务公开
队伍建设
法学园地
案件快报
荣誉展台
专题报道
裁判文书
法律文库
当前位置:
审务公开
->
法院公告
2026年濮阳市华龙区人民法院预算公开
发布时间:2026-03-02 15:15:20
2026年濮阳市华龙区人民法院预算公开
〖
关闭窗口
〗
最高人民法院
河南省高级人民法院
河南法院网
中国法院网
人民法院报
人民网
法律资讯网
新华网
光明网法院频道
Copyright
©
2026 All right reserved 河南省高级人民法院版权所有
豫ICP备12000402号-2
豫公网安备 41010502004431号